IT helpdesks are swamped. Password resets, access issues, software glitches, etc., are the same tickets that pile up daily. That’s why companies turn to AI to lighten the load. But not all AI solutions are created equal.
Generic chatbots promise quick fixes. In reality, they often end up giving canned responses, missing the context, and frustrating employees who just want their problem solved. They might handle FAQs, sure, but when it comes to deeper IT issues, they fall flat.
This is where advanced AI platforms like Auralis come in. Instead of acting like a glorified FAQ bot, Auralis dives into your systems, understands workflows, and resolves issues at the root. It’s the difference between sending your employees/customers in circles and actually fixing their problems on the first go.
In this blog, we’ll break down how Auralis stacks up against generic chatbots and why your helpdesk deserves more than just scripted replies.
The Limitations of Generic Chatbots for IT Help Desks
There’s no shortage of limitations with generic chatbots. Sure, they were relevant in 2018, but now, with what everyone expects on an individual level due to the rise of AI, it can’t be fulfilled by chatbots that lack context.
Script-based responses with no contextual understanding
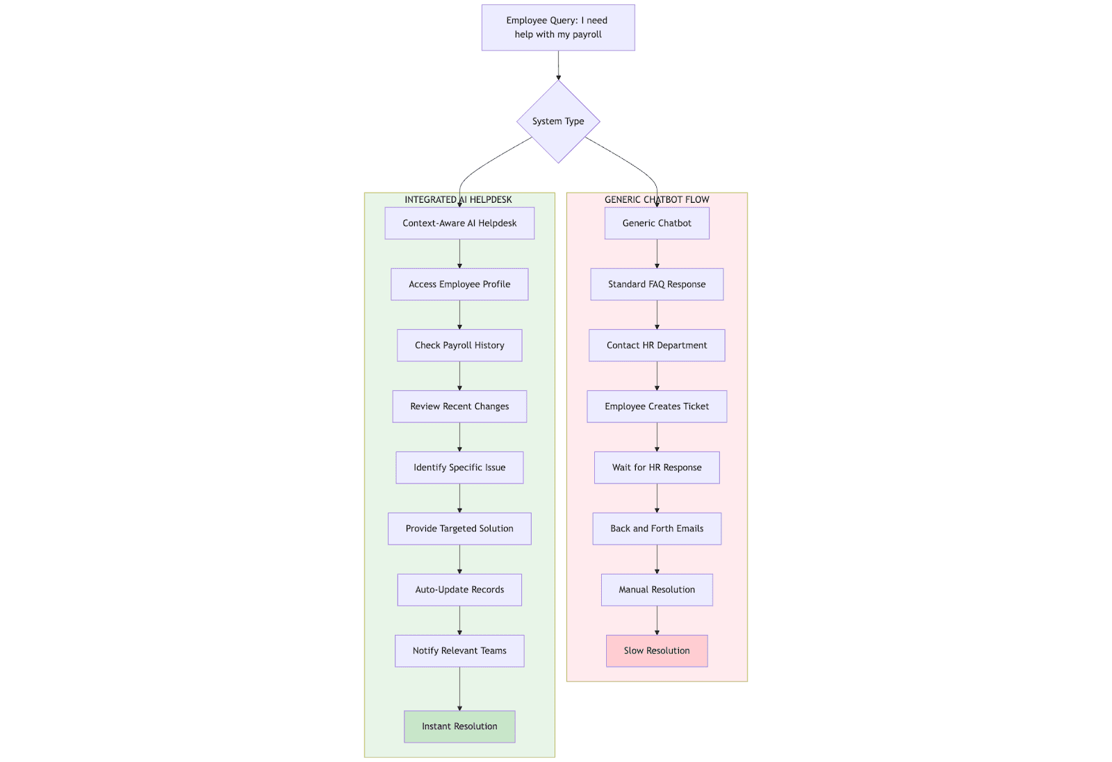
Most generic chatbots are programmed to recognize a few keywords and spit out preloaded answers. This might help with “What’s the Wi-Fi password?” but falls apart when someone says, “My Outlook keeps crashing after the last update, and I can’t access shared calendars.”
Generic bots can’t parse context, diagnose root causes, or understand the nuances of enterprise IT. This results in repetitive back-and-forth that frustrates users and leads to escalations.
Inability to integrate with enterprise ITSM tools
Your IT team relies on robust systems, such as ServiceNow, Jira, Zendesk, or other ITSM platforms, to manage tickets, track assets, and ensure compliance. A generic chatbot operates outside this ecosystem.
It can’t create or update tickets, pull device inventory, or check software entitlements. That means employees still end up opening tickets manually, and your helpdesk misses out on automation that could actually reduce workloads. A disconnected chatbot does little to improve real IT efficiency.
Poor resolution for complex or multi-step queries
Enterprise IT issues are rarely one-liners. They involve layers like user permissions, network checks, and device configurations. Generic chatbots aren’t built to handle these. They can’t execute diagnostic scripts, reset AD credentials, or trigger multi-step workflows across systems.
So, when an employee comes in with “I can’t access the finance drive after changing departments,” a generic bot either gives an unhelpful FAQ link or escalates immediately. No learning, no proactive fix, it just leads to more delays.
What Makes Auralis AI Different?
What sets Auralis apart from generic chatbots is the advanced layer of intelligence that understands, integrates with your data, and proactively resolves issues. While generic chatbots just respond.
Auralis’s AI-powered support automation acts like an extension of your IT team. Here’s how:
Context-aware responses
Auralis doesn’t rely on static scripts. It taps into your internal knowledge base, analyzes historical tickets, and pulls in real-time data from systems to understand the full context. That means when an employee says, “I’m locked out after multiple password attempts,” Auralis knows their device history, recent changes, and even failed login logs. This gives a tailored response that actually fixes the issue instead of sending them a generic reset guide.
Integration with ITSM platforms
Unlike standalone bots, Auralis plugs directly into your ITSM stack (ServiceNow, Jira, Zendesk, and more). It can create, update, and close tickets automatically, check asset ownership, validate user roles, and maintain audit trails. This integration streamlines operations, ensures compliance, and gives your IT team complete visibility without manual juggling between tools.
Modules for end-to-end support
Auralis isn’t just a conversational interface. It comes with specialized modules:
- Helpdesk Assistant resolves user issues in real time.
- Quality Auditor reviews interactions to ensure process adherence and compliance.
- Insights Analyst surfaces patterns, bottlenecks, and trends so your IT team can make data-driven improvements.
Together, these modules turn Auralis into a 360° IT support powerhouse, reducing resolution times, improving user experience, and freeing your team to focus on strategic initiatives.

Key Benefits of Auralis AI for IT Help Desks
Auralis, by embedding intelligence and automation into every layer, drives smoother workflows and measurable impact. Here’s what that looks like in practice:
Faster triage and ticket resolution
Auralis automatically pulls user details, device status, and historical tickets from your ITSM the moment a request comes in. It runs initial diagnostics, suggests fixes, or executes approved scripts before a human ever steps in. This shaves hours off typical resolution times, so employees aren’t waiting days for what could be solved in minutes.
Reduced agent workload and onboarding time
With Auralis handling repetitive IT support tasks, such as password resets, software installations, or access validations, your agents spend less time on mundane tasks. New hires also ramp up faster because they can rely on Auralis to handle standard processes, reducing the need for extensive shadowing or manual training on every workflow.
Better compliance and reduced error rates
Through its integration with ITSM platforms, Auralis logs every action, maintains audit trails, and follows predefined approval workflows. This means no steps get skipped, no changes go undocumented, and your helpdesk stays audit-ready at all times. Human error in executing policies drops dramatically.
Enhanced user satisfaction and SLA performance
Because Auralis resolves more tickets on first contact and does it faster, employees get back to work with minimal downtime. No more chasing updates or getting bounced between departments. This directly lifts satisfaction scores, helps you hit SLA targets, and positions IT as an enabler rather than a bottleneck.
5 Example Use Cases of Auralis AI IT Helpdesk
Wondering what this looks like day-to-day? Here are some examples of how Auralis transforms IT help desk operations:
1. Password resets and account unlocks handled autonomously
Instead of waiting hours for an agent, employees can chat with Auralis, which verifies their identity, resets passwords, and unlocks accounts instantly. It logs the activity in your ITSM, ensuring compliance while cutting typical resolution times from hours to seconds.
2. AI suggesting resolutions for printer setup or VPN troubleshooting
When someone says, “I can’t print from my laptop,” Auralis checks device drivers, network printer status, and past incidents. It then walks the user through tailored steps or executes a fix itself. Same for VPN issues: Auralis reviews logs, pushes config updates, and restores access without manual hand-offs.
3. Live coaching to improve agent performance
During live chats, Auralis can offer real-time AI assistance for agents with recommended troubleshooting steps, relevant KB articles, or compliance reminders. This not only speeds up ticket handling but also ensures consistent, policy-aligned responses across your entire support team.
4. Automated software provisioning and license checks
When an employee requests new software, Auralis verifies their role, checks existing entitlements, and either auto-approves installation or routes it for quick manager sign-off. It then updates your asset inventory and license counts, all without tying up an agent.
5. Pattern detection to prevent recurring issues
Auralis’s modules scan ticket histories to flag patterns like repeated Wi-Fi drops on a floor or constant credential issues in a department. IT can proactively fix systemic problems, reducing tickets over time and improving overall infrastructure reliability.
Conclusion
Auralis is far better than a generic chatbot. It’s an enterprise-grade AI that automates, integrates, and improves your entire IT help desk. From faster resolutions to smarter compliance, it’s built for real business impact.
Ready to see how Auralis can transform your IT support and boost user satisfaction?
7 min read