CRM tools help businesses store customer data and track interactions. Both play a crucial role in nurturing relationships. They’re the backbone of customer management, housing every detail about each customer so teams can personalize outreach and stay organized.
Conversational AI, on the other hand, brings customer engagement to life. Think chatbots, voice assistants, and intelligent messaging. They enable real-time conversations, handle routine queries, and even guide customers through buying decisions. And they do all of this 24/7.
While CRMs keep all your customer data in one place, conversational AI creates instant, meaningful touchpoints. When integrated, they bridge the gap between back-end efficiency and front-end satisfaction.
In this blog, we’ll explore why this integration is essential for businesses that want to stand out.
What Are CRM Tools?
CRM (Customer Relationship Management) tools are software systems designed to help businesses manage their customer data, interactions, and relationships. They serve as the central hub for all customer information, like tracking sales pipelines, managing leads, logging support tickets, and even automating follow-ups.

In sales workflows, CRMs ensure reps know exactly where each prospect stands and what to do next. In support workflows, they help agents see a complete customer history, so they can resolve issues faster and with more context.
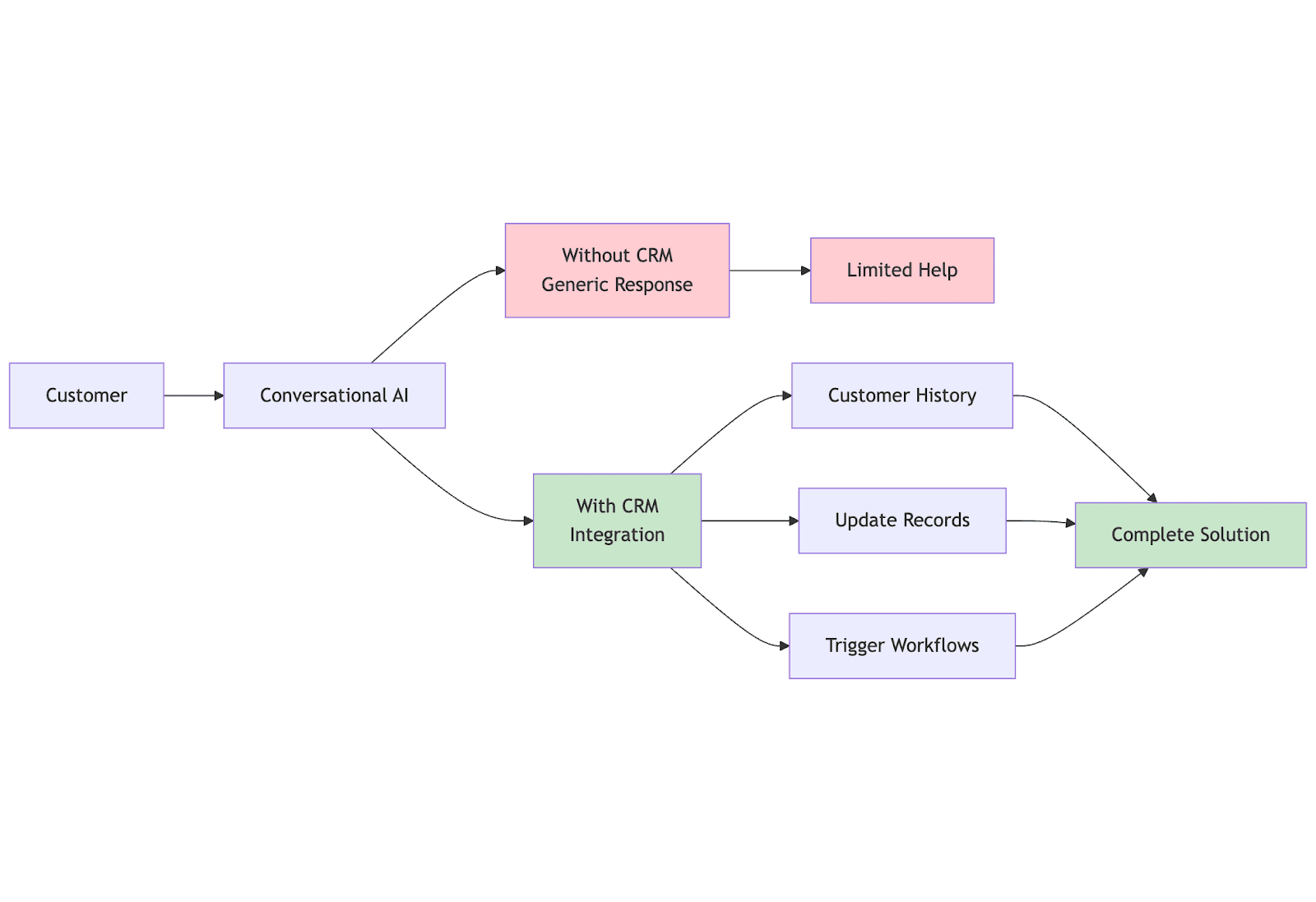
However, traditional CRMs come with a key limitation: they’re primarily built for internal teams. While they’re excellent at storing data and orchestrating processes, they don’t directly engage customers in real-time.
There’s no conversational interface that allows customers to interact with this data independently, meaning human intervention is always required to access or act on the insights stored within.
What Is Conversational AI?
Conversational AI refers to technologies like chatbots, virtual assistants, and AI-driven messaging tools that can simulate human-like conversations. These systems use natural language processing (NLP) and machine learning to understand queries, provide realtime AI support responses, and even carry out tasks like booking appointments or processing returns.

It can handle customer queries instantly, deliver personalized interactions based on past exchanges, and learn over time to get better with each conversation. It’s what makes 24/7 support, scalable customer engagement, and frictionless self-service possible.
But on its own, conversational AI has a critical blind spot. Without access to the rich, structured data stored in a CRM, it operates with limited context. It might answer FAQs brilliantly, but it won’t know that a customer recently made a high-value purchase or logged a complaint, missing opportunities to truly personalize the experience.
Why Integration Between CRM and Conversational AI Matters
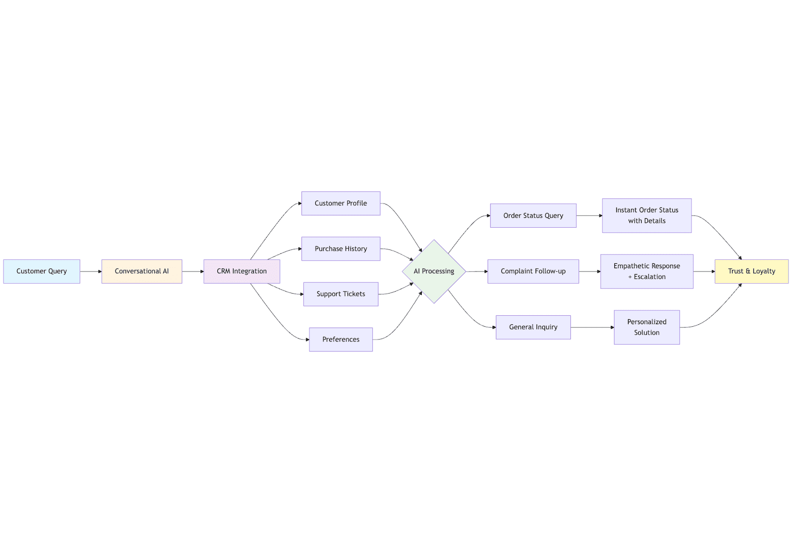
So, how does integrating CRM tools with conversational AI actually work? In simple terms, it connects your rich customer database (the CRM) with your real-time interaction layer (the AI).
This means your chatbot or virtual assistant doesn’t operate in a vacuum; it can pull customer history, update records instantly, and even trigger workflows, all while interacting live with your customers.

Here’s why this matters so much:
1. Provides AI agents with customer history
When your conversational AI is integrated with your CRM, it can use detailed customer profiles, including purchase history, support tickets, preferences, and more. So, instead of giving generic answers, your AI can respond with tailored solutions.
For instance, if a customer asks about an order, the chatbot can instantly pull up the latest status. If someone reaches out after logging a complaint, the AI knows to prioritize empathy and escalate. This level of personalization isn’t just impressive; it builds trust and loyalty.

2. Reduces data entry and sync errors
A major headache in many organizations is data living in silos. Without integration, your support team might manually note customer issues in one system, while sales updates live in another. This opens the door to mistakes, outdated records, and endless back-and-forth.
By connecting conversational AI with your CRM, every interaction, whether it’s a customer changing their shipping address via chatbot or inquiring about a product, automatically updates in the CRM. This keeps all teams aligned and automates repetitive support task with AI.
3. Enables proactive outreach
A combined CRM + conversational AI setup can proactively engage customers. For example, if your CRM flags that a subscription is due for renewal, your AI assistant can reach out with a friendly reminder or even guide them through the renewal process.
The same goes for sending service reminders or exclusive loyalty offers based on past purchases. This turns what could be forgotten tasks into seamless, automated touchpoints that delight customers and drive repeat business.
4. Enhances both agent and customer experience
Ultimately, this integration creates a smoother journey for everyone. Customers get faster, more personalized support without repeating themselves at every turn. Meanwhile, human agents aren’t stuck digging through multiple systems to get context; they have a complete view at their fingertips if a conversation needs to be handed over.
This results in faster resolution times, less frustration, and a consistent brand experience across all channels.
Use Cases of Integrated CRM + AI in Action
Here are three practical scenarios that show the importance of connecting your CRM with conversational AI.
1. AI accessing CRM for personalized product recommendations
Imagine a customer chatting with your AI assistant about skincare products. Instead of offering generic suggestions, the assistant taps into the CRM, sees the customer’s past purchases and skin type data, and recommends a serum that complements their existing routine. It can even point out that there’s a loyalty discount available, making the interaction feel truly personal and increasing the chance of a sale.

2. Automating appointment bookings based on CRM data
In service industries like healthcare and automotive, an integrated system can be particularly helpful. A patient messaging your chatbot to book a check-up? The AI checks the CRM for due dates on past appointments, insurance details, and preferred times.
It can then offer slots that work best, book the appointment, and log it back into the CRM. This needs no paperwork or manual coordination. Just seamless scheduling that respects the customer’s history and preferences.

3. Updating CRM records after AI-assisted chats
Every time a customer interacts with your chatbot, whether to change a delivery address, inquire about a warranty, or log a minor complaint, the conversational AI can instantly update the CRM.
This means your marketing, sales and support teams should always have the latest information without lifting a finger. The next time the customer calls or visits, the agent already knows what’s been discussed, creating a smoother, more informed experience. If you’re aligning teams around a unified journey (not just tools), this is where customer experience management becomes important.

How Auralis Enables Seamless CRM-AI Integration
Businesses using Auralis AI automate over 70% of internal support tasks, keep CRM records consistently up-to-date, and deliver highly personalized experiences across channels.
Here’s how Auralis makes AI chatbot and CRM integration effortless and powerful:
Ingests and acts on CRM data
Auralis connects directly to your CRM, pulling in detailed customer histories, past purchases, tickets, and preferences, so your AI agents can respond with context. Every chat, resolved ticket, or new case updates the CRM in real time. It ensures that there is no fragmented data or missing customer details; everything remains centralized and up-to-date.
Automates CRM-related workflows
You can finally say goodbye to repetitive data entry. Auralis automatically logs conversations, updates contact records, creates new cases, and syncs issue statuses back to the CRM. This drastically reduces manual work for your teams and cuts down on errors that come from juggling multiple systems.
Enhances CRM-powered personalization
Because Auralis AI understands CRM data, it tailors responses on the fly. It knows if a customer recently purchased a product or filed a complaint and uses that to drive personalized conversations and recommendations. That means smarter, faster resolutions and interactions that feel genuinely customer-first.
With built-in integrations, CRM integrations like Zendesk, HubSpot, Intercom, Freshdesk, etc. Auralis ensures that your CRM and AI work hand in hand, creating a unified, intelligent support ecosystem.
Conclusion
Integrating CRM tools with conversational AI is a shift that was bound to happen. It’s how companies are building AI-powered support automation, delivering hyper-personalized experiences, and proactively nurturing relationships at scale.
From tailored product recommendations to automated chat support and instant CRM updates, this synergy is redefining what “customer-centric” truly means.
Being an early mover in CRM-AI integration can help you improve operational efficiency and delight customers with interactions that feel personal and seamless. Because expectations are only rising in our digital-first world.
Auralis enables this evolution by bridging your CRM systems with advanced conversational AI. Our platform is built to ingest your customer data, automate backend processes, and drive consistently tailored experiences across every channel.
Ready to turn fragmented workflows into a unified, intelligent customer journey?
8 min read